Exploitee.rs Low Voltage e-MMC Adapter (Alpha Version)
"Although the information we release has been verified and shown to work to the best our knowledge, we cant be held accountable for bricked devices or roots gone wrong." This page is dedicated to the Exploitee.rs Low Voltage eMMC Adapter.

About
The Exploitee.rs Low Voltage eMMC Adapter was created by maximus64 and is intended to interface a low voltage e-MMC storage device with a typical SD/MMC Adapter. The adapter is based on the TI TXS02612 which performs logic level translation from an input of 1.1v to 3.6v to an output level of the attached device. The TI TXS02612 intended usage is to convert the logic level of a SDIO peripheral to an attached mobile Application Process. However, in our adapter, the use of this IC allong with the SD Card form factor allows us to modify the input logic level of an attached e-MMC storage device to that of an MMC reader.
Usage
For information on the use of our low voltage e-MMC adapter, visit GTVHacker Low Voltage e-MMC Adapter Usage (Coming Soon)
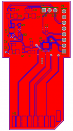
Renderings
Board Pictures
Ordering
We will have an area to purchase the adapter soon. Check back here or follow us on twitter for updates.
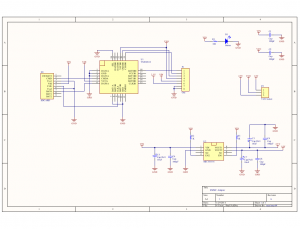
Design
Below is the schematic and diagram for the Exploitee.rs Low Voltage EMMC Adapter.
BoM Information
You can find BoM Information for the Exploitee.rs Low Voltage e-MMC Adapter below.
| Index | Quantity | Manufacture Part # | Description |
|---|---|---|---|
| 1 | 1 | MIC5356-JGYMME | IC REG LDO 2.5V/1.8V 0.5A 8MSOP |
| 2 | 1 | TXS02612RTWR | IC SDIO PORT EXPANDER 24WQFN |
| 3 | 5 | C1608X7R1E104K080AA | CAP CER 0.1UF 25V 10% X7R 0603 |
| 4 | 2 | CRCW060310K0JNEA | RES 10K OHM 1/10W 5% 0603 SMD |
| 5 | 1 | ERJ-3GEYJ101V | RES 100 OHM 1/10W 5% 0603 SMD |
| 6 | 1 | LB Q39G-L2N2-35-1 | LED CHIPLED BLUE 470NM 0603 SMD |
| 7 | 3 | CL31A106KAHNNNE | CAP CER 10UF 25V 10% X5R 1206 |
Licensing
The Exploitee.rs Low Voltage e-MMC Adapter was created under the OHL license. More information on its use can be found Here



